跳到主要內容
圖書館首頁
|
館藏查詢
|
新書薦購
|
資訊媒體組
|
場地借用
|
電腦報修
|
活動報名
|
竹中首頁
|
館務內容
館務內容
最新消息
圖書館簡介
活動競賽
館務相關辦法
班級讀書會
講座活動
自主學習成果發表會
竹中學生書展
最新消息
圖書館簡介
館史與館藏特色
辛志平校長紀念圖書館重建簡史
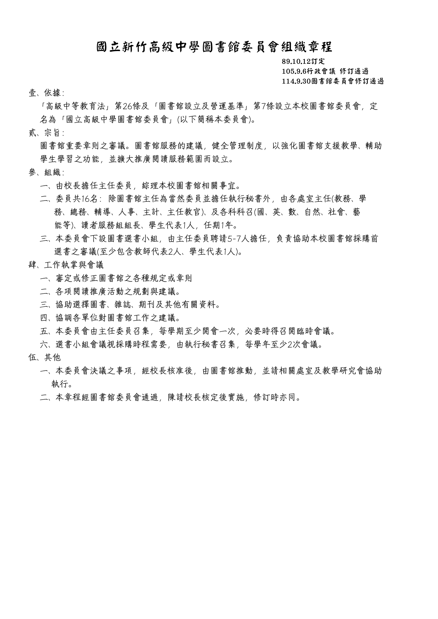
國立新竹高級中學圖書館委員會組織章程
館藏政策
服務與成員
開放時間
樓層分配
圖書館利用教育
活動競賽
中學生網站閱讀心得比賽
中學生網站小論文寫作比賽
青春博客來星級認證
愛書人獎
借閱排行榜
借閱排行榜112-1 10月份
借閱排行榜112-1 8-9月份
借閱排行榜111-2 5月份
借閱排行榜111-2 4月份
借閱排行榜111-2 2-3月份
館務相關辦法
圖書館閱覽規則
館際合作證借用辦法
圖書館讀者影印列印服務方式說明
討論室借用辦法
電子書借閱辦法
錄音室借用規定
班級讀書會
114-2班級讀書會填報成果
114-1班級讀書會填報成果
113-2班級讀書會填報成果
113-1班級讀書會填報成果
講座活動
114-2活動報名
114-1活動報名
113-2活動報名
113-1活動報名
112-2活動報名
112-1活動報名
111-2活動報名
111-1活動報名
110-2活動報名
自主學習成果發表會
2026第六屆自主學習成果發表會
2025第五屆自主學習成果發表會
2025第五屆自主學習成果發表會-動態展影片
2025第五屆自主學習成果發表會-靜態展文件
歷屆資料:勁竹盃-高中職自主學習與學習成果分享
第四屆勁竹盃 高中職自主學習成果分享
第三屆勁竹盃 高中職自主學習成果分享
第二屆勁竹盃 高中職自主學習成果分享
歷屆資料:2024第四屆自主學習成果發表會
2024第四屆自主學習成果發表會-動態展影片
2024第四屆自主學習成果發表會-靜態展海報
歷屆資料:2023第三屆自主學習成果發表會
2023第三屆自主學習成果發表會-動態展影片
歷屆資料:2022第二屆自主學習成果發表會
2022第二屆自主學習成果發表會-實施辦法
2022第二屆自主學習成果發表會報名網頁
2022第二屆自主學習成果發表會-動態展影片
2022第二屆自主學習成果發表會-靜態展作品
歷屆資料:2021第一屆自主學習成果發表會
2021自主學習成果發表會-靜態展作品
2021自主學習成果發表會-動態展影片
竹中學生書展
第1場●2024.06.04-2024.06.28●77屆江詠竣〈佇冊內底陷夢ê人〉
第2場●2024.11.04-2024.11.29●79屆陳愷、温皓祥、彭宇浩〈德國主題書展:童話篇〉
館藏服務
館藏服務
館藏查詢
新書介紹
共讀書目
公播版DVD
期刊目錄
竹中經典
館藏查詢
新書介紹
共讀書目
公播版DVD
期刊目錄
竹中經典
國文科經典書單
英文科經典書單
數學科經典書單
自然科經典書單
社會科經典書單
藝能科經典書單
圖書館經典書單
線上資源
線上資源
自主學習開放空間使用登記
自主學習網路資源
新竹高中電子書
Hami書城數位閱讀服務
網路資源探索運用
青春博客來閱讀平台
國立公共資訊圖書館
日治時期館藏數位典藏
大英簡明百科
新竹中學合唱黑膠唱片
教育雲電子書服務平台
自主學習開放空間使用登記
自主學習網路資源
新竹高中電子書
Hami書城數位閱讀服務
網路資源探索運用
青春博客來閱讀平台
國立公共資訊圖書館
日治時期館藏數位典藏
大英簡明百科
新竹中學合唱黑膠唱片
教育雲電子書服務平台
圖書館簡介
/
國立新竹高級中學圖書館委員會組織章程
消息公佈欄
時間
類別
單位
標題
點閱
全部
第一頁
上一頁
下一頁
最後一頁
新書介紹
new arrivals
您的瀏覽器不支援JavaScript功能,若網頁功能無法正常使用時,請開啟瀏覽器JavaScript狀態
網頁設計:
數位果子
跳至網頁頂部